Wondering whether to focus on SEO or invest in PPC? Both have unique strengths and can significantly boost your website’s growth, depending on your business strategy and goals. We’ll give you a simple flowchart to help you decide when and how to use each effectively so you can make the right choice for your business without the guesswork.
Search Engine Optimization (SEO) is all about making your website easier to find and rank higher in search results. It involves tweaking your website’s content, using the right keywords, and organizing your site effectively so that search engines like Google can understand what your pages are about.
The goal is to attract more and better-quality visitors to your website without paying for each click. Visitors who are actively searching for topics related to what you offer are drawn to what’s higher on the list.
Search engine marketing (SEM) focuses primarily on paid advertising to make a website more visible on search engine results pages (SERPs). Bidding on certain keywords users use when looking for things allows advertisers to have their ads appear alongside the search results.
This method is often referred to as pay-per-click (PPC) advertising and can be ideal if you’re promoting time-sensitive deals or building brand awareness.
For sure you want to rank at the top of the results pages (SERP). Page two isn’t even an option, right?
Even before, when the traditional 10 blue links (where the most relevant and closely matched results for the user’s search query were presented in a simple list) were in practice, everyone running a website wanted to appear at the the top.
But now that Google has evolved from pagination to continuous scrolling on mobile and desktop platforms, where results load endlessly when users scroll, the fight for maximum visibility within the first fold (the initial screen users see without scrolling) has become even fiercer.
But what I want to emphasize is this: saying “I want to be at the top” is somewhat ambiguous.
See, whenever you open a new tab and search for a keyword on Google, you’ll see a mix of paid and organic listings as well as modern SERP features. At the very top are Ads. They are the results of PPC (Pay-Per-Click), a paid media management strategy where advertisers pay a platform (like Google) a fee each time a user clicks on one of their ads.
These ads come in various formats, including shopping ads, which feature product images and prices that make them highly visible and attractive for users ready to make a purchase.
Scroll down and you’ll see organic listings. This area is the domain of SEO (Search Engine Optimization). These listings are the result of time, effort, and strategic content enhancement without the overt tags of paid ads.
You’ll also come across knowledge panels, featured snippets, map packs, images, videos, top stories, the “People Also Ask” box, carousels, and, of course, more ads.

Why am I telling you this?
Because understanding the landscape of SERP is the first step to deciding:
Now, I know that you’re already eyeing between SEO vs. PPC. But how do they differ?
The key difference between PPC and SEO is that PPC involves paying for immediate visibility through ads, while SEO focuses on earning organic traffic over time through on-page, technical, and content optimization. SEO is more like farming—a long-term commitment yielding sustainable results over time, and PPC is akin to hunting—an immediate but sometimes uncertain gain.
Here are some highlights to help you compare the two.
| Marketing Channel | Pros | Cons |
| SEO | •Less expensive than PPC • Yields long-term benefits • Attracts relevant, targeted traffic • Promotes a user-friendly website • Higher click-through rates than PPC • More flexible in targeting different funnel stages • Helps build brand authority |
• Results can take time, depending on your strategy • Needs constant adaptation to algorithm changes • Needs ongoing maintenance and optimization |
| PPC | • Quicker results • Immediate visibility above organic listings • Complete control over ads and targeting • Flexible campaign adjustments • Can run A/B tests • Pinpoint target audience precision • Access to rich marketing data for optimization |
• Costs per click can add up quickly • Costs are continuously on the rise • Dependent on continuous budget allocation • Requires ongoing management and optimization • Potential for ad fatigue among users |
| Factor | SEO vs. PPC Statistical Performance |
| Click Through Rate (CTR) | • On average, Google Ads see a click-through rate of 3.17% for search campaigns and 0.46% for display campaigns across various sectors. (Source: Wordstream) • The top one result in Google’s organic search results has an average CTR of 27.6%. (Source: backlinko) • A top-ranked organic search result is likely to attract clicks ten times more frequently than that holding the tenth spot. (Source: backlinko) |
| Conversions | • Paid search visits are 35% more likely to convert compared to organic search. (Source: Social Shepherd) |
| Return of Investment | • Google estimates that for every $1 a business spends on Google Ads, they receive $8 in profit through Google Search and Ads. (Source: static.googleusercontent) |
| Traffic | • 68% of all trackable website traffic is sourced from organic and paid search; Organic search drives 53% of website traffic, while paid search accounts for 15% of traffic. (Source: Brightedge research) • Around 39% of global ecommerce traffic comes from search, with 35% of traffic being organically generated and only 4% through paid search ads (Source: Forbes) |
Perhaps the best way to learn the difference between SEO and PPC is to understand how they can support your business.
Think of SEO as a large-scale Question and Answer game. It involves identifying the questions your potential customers are asking through search engines and providing precise answers. The more queries you address, the higher your site can rank, leading to increased traffic to your website. It involves several key elements:
Let’s discuss some of the key pros of SEO.
Lets you target through the funnel
With SEO, you can engage with users at every stage of their journey. You can guide them from awareness to decision-making. For instance, you can attract newcomers with introductory blog posts on relevant topics, engage intermediate users with in-depth how-to guides, and persuade more knowledgeable visitors with detailed comparisons and reviews.
Attracts relevant, targeted traffic
With SEO, you can also target longtail keywords. These are detailed, often multi-word search queries with lower search volumes but high buyer intent. When you’re able to create content for these specific terms, you can connect with a niche audience that’s already closer to making a purchase decision.
Higher click-through rates than PPC
Organic search results dramatically outperform their PPC counterparts in terms of CTRs. A website listed as the top organic search result can receive up to ten times more clicks compared to a site in the tenth position. At Area Ten, we’ve even observed that our SEO strategies consistently achieve at least a 30% higher CTR compared to paid search campaigns.
As per the cons, most “SEO specialists” would even say that it can take six months to even a year to see improvements. But this isn’t always the case. Forward-thinking SEO specialists will focus on the most impactful things that can start yielding results within six weeks.
You Need to Keep Up With Changes
Just as a farmer must continually tend to their garden, so must you with your SEO strategy. Search engine algorithm frequently update. You need to stay vigilant and adaptive, especially when you don’t have the technology to do it for you. Regularly updating content, refreshing old blog posts, and removing outdated links are all part of the ongoing effort needed to maintain and improve your rankings.
As mentioned, PPC is where advertisers only pay when a user clicks on their ad. This model is popular for businesses looking for quick entry or prominent visibility on SERPs.

There are two common types of PPC: display ads and search ads. Display ads appear across various websites and platforms within the Google Display Network, targeting users based on their interests and browsing behavior.
Search ads, on the other hand, appear at the top of the search engine results pages when users enter relevant keywords. Like what you can see on the image above, they are clearly marked with a ‘Sponsored Ad’ tag to differentiate them from organic listings. Here are its basic elements:
Let’s now explore some of the key pros of PPC:
Immediate visibility
PPC campaigns can deliver rapid visibility. Most ads are reviewed and can go live within one business day according to Google support. This allows you to quickly capitalize on market trends and reach audiences almost instantaneously. But remember, immediate visibility doesn’t always equate to immediate traffic.
Targeted advertising
PPC advertising excels in its ability to target specific audiences precisely.
Beyond basic demographics like age and gender, you can pinpoint detailed audience characteristics such as parental status and household income brackets. You can also specify prospects based on their interests, life goals, and hobbies, and even language and location can be tailored to make sure your ads are reaching the right audience.
Here are some of its downsides:
High costs and continuous investment
Which costs more, PPC or SEO?
On average, the cost-per-click in Google Ads is about $2.69 for search ads and $0.63 for display ads (source: Semrush) across various industries. These costs can increase year over year due to competitive bidding and market changes.
Let’s take a look at how much businesses spend on search ads.

Source for YoY search advertising spend (worldwide): https://www.statista.com/outlook/dmo/digital-advertising/search-advertising/worldwide
There’s been a continuous upward trend in spending for search ads since 2017 and it reached approximately $279.3 billion in 2023. It is even projected to reach $306.7 billion in 2024. With an expected annual growth rate of 8.01%, ad spending is anticipated to soar to $417.4 billion by 2028.
In contrast, the costs associated with SEO vary based on the scope of tasks and monthly services. But once the initial costs are recovered, SEO offers sustainable and scalable benefits without the ongoing expenses associated with each click or impression.
And again, visibility depends directly on funding with PPC. Once you’ve exhausted your advertising budget, the traffic and potential leads cease as well.
Ad Fatigue and User Skepticism
Over time, the same PPC ads can become less effective as users develop ‘ad fatigue’. They can grow tired of seeing the same advertisements. Additionally, some users are inherently skeptical of clicking on ads due to privacy concerns or the belief that organic results may be more trustworthy. Surprisingly, ppcmasterminds conducted a survey of over 1,000 respondents from the US indicating that 45% of them are annoyed by paid ads.
As someone who has over two decades of experience in digital marketing, I’m often asked this question a lot. What I always say is that it depends on your business strategy and what your goal for your website is. And on another note, you don’t actually have to choose one over the other. With the right strategy and in the perfect circumstances, you can have the best of both worlds.
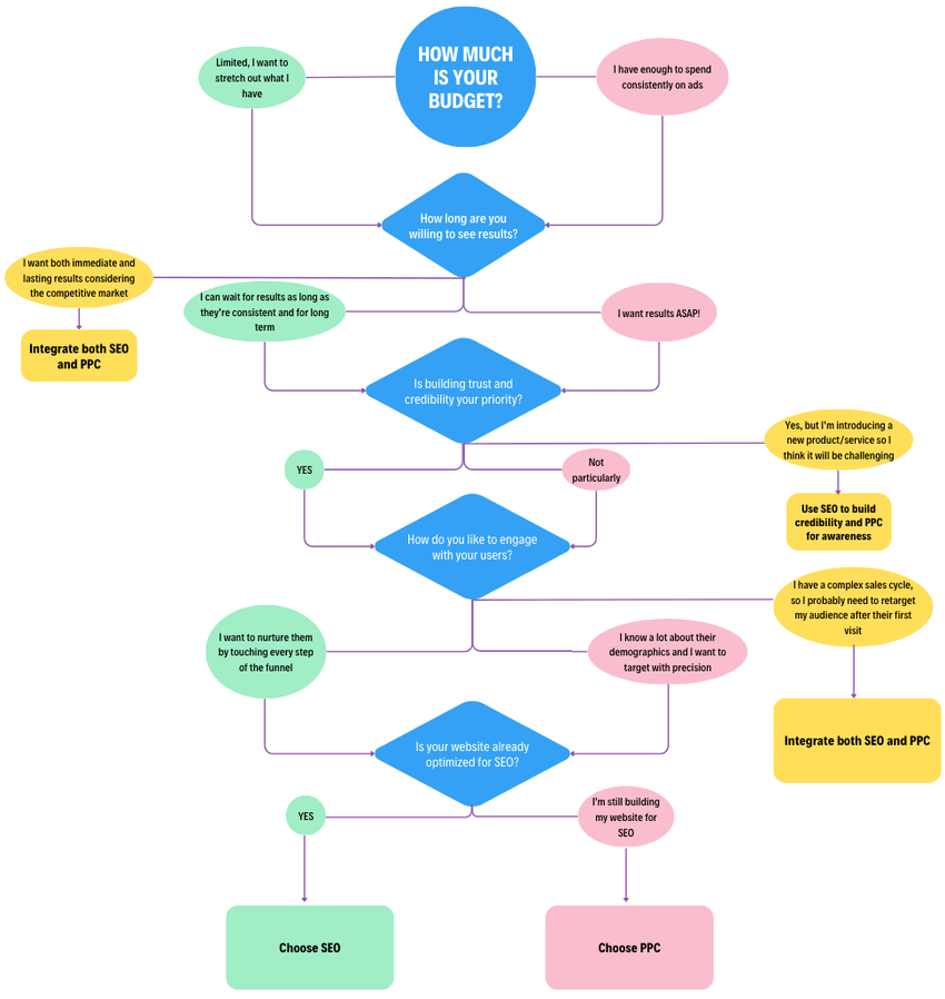
But how do I know if my strategy and goals are fit for one marketing channel?
To make this decision easier, I’ve created a flowchart that shows how businesses should utilize SEO, PPC, or both to achieve their business goals.

Let me walk you through the key considerations.
Here’s how to determine whether SEO might be the right choice for your digital marketing efforts:
Can you afford to invest time in gradual but steady gains? Does sustaining visibility without spending more than half of your budget align with your financial planning and marketing goals? No matter if you’re a startup or a leading brand, SEO could be a valuable strategy for those looking to build a durable online presence without the climbing costs.
Do you want your brand to maintain or enhance its visibility even in the long run, or do you want to rank high just for a few weeks?
SEO may require a commitment to ongoing content refinement and SEO best practices, but the payoff is a strong, recognizable brand that stands the test of time without the need for continuous large investments.
Trust is the cornerstone of any successful relationship, and the same goes for the relationship between your brand and your audience.
If these factors belong to your KPI, then you’ll want to consider how SEO can play a role. As you improve your organic search presence by providing your audience with high-quality, valuable content, you can establish your brand as a credible and authoritative source, rather than someone who’s trying to make money out of them.
Do you think your brand can benefit more from recurring or nurtured customers instead of those looking to make one-time purchases?
If building long-term relationships with your audience is a key strategy, SEO is an essential tool. It enables you to engage users at every stage of their buying journey by delivering relevant, valuable content tailored to their needs and search intents.
If you’re wondering, “Jeremy, have you had any past clients who succeeded by using SEO alone?”
Oh, a lot.
Let me tell you one story.
An emerging dietary planning service provider in Australia, focusing on providing meal plans for women with PCOS, initially considered using Google Ads to quickly gain traction. However, they were concerned about the ongoing costs and the potential for lower ROI given the specific nature of their target market.
During our initial consultation and audit at Area Ten, it became evident that an SEO strategy would be more beneficial and cost-effective for their specific needs.
To better capture and engage their audience organically, we published in-depth articles that educated readers on the benefits of a specialized diet for PCOS. These pieces not only targeted head terms but were enriched with semantically related keywords to enhance search visibility.
Additionally, we cited authoritative sources throughout our content to bolster credibility and establish trust with the audience.
To maximize their marketing budget, we then identified and focused on longtail, low-competition keywords that their users were searching for.
Using CMAX™, our proprietary technology, we were able to capture the full spectrum of relevant search terms. In just a few weeks, we were able to publish hundreds of additional content for them.
Within ten weeks, the client saw a 22.6% increase in organic traffic, and organic revenue increased by 18.7% in under three months. The client achieved significant visibility for their targeted keywords with multiple entries appearing on the first page of search results and solidifying their online presence in a competitive niche.
Jeremy, I’m still interested in using PPC. How do I know my website will benefit from it?
Here are key instances when leveraging PPC advertising can be particularly effective in achieving your marketing goals:
Do you need to quickly make an impact in the market, perhaps for a product launch or a seasonal promotion?
With PPC, you can place your offerings directly in front of potential customers at the exact moment they’re searching. Consider whether your business could benefit from the ability to swiftly capture market attention, particularly during peak shopping periods like the holiday season.
PPC could be beneficial If reaching a specific segment of the market is critical to your campaign’s success.
For instance, if your product is a luxury skincare line aimed at middle-aged men, PPC can directly connect your campaign with this distinct audience. You can further refine your targeting by including factors such as geographic location, browsing habits, and even times of day when your audience is most active online.
Not all websites are optimized for SEO from the get-go. For instance, landing pages with minimal text or websites under development may not initially perform well in organic search rankings. PPC can serve as a powerful tool to drive traffic to these pages, which means that your digital presence grows even during the early stages of your website’s SEO maturity.
Here’s another case study to show how using PPC can lead to immediate and measurable impacts when done properly.
A prominent platform specializing in selling tickets for various events across the United States approached us at Area Ten to improve their digital marketing strategy. Given the time-sensitive nature of their offerings, they needed a solution that could quickly adjust to the fast-paced changes in their market.
Considering the urgent need for visibility and the suboptimal state of their SEO, we focused on managing their PPC campaign strategy first.
Leveraging the advanced targeting capabilities of PPC platforms, we designed campaigns that focused on users geographically located near event venues and those who had shown interest in similar events in the past.
The PPC ads were scheduled to run during peak interest periods, starting a few weeks before events and intensifying a few days prior to capture last-minute ticket buyers. By continuously monitoring ad performance, we quickly identified the most effective ad formats and messages. We then performed agile adjustments to enhance ad response rates and ROI.
Within the first six weeks of the new PPC campaign, the client observed a 33.7% increase in ticket sales directly attributed to paid ads. The conversion rate from PPC ads saw a significant uplift, increasing by 21.2% due to the highly targeted nature of the advertising.
Simultaneously with the PPC efforts, we continued to enhance the site’s SEO. This ongoing work helped to gradually improve the site’s authority and organic search capability, which complemented the immediate benefits of PPC with long-term gains in organic traffic and search engine credibility.
If the results of both case studies amazed you, why not consider the potential benefits of combining these strategies?
I’ve said it before: You don’t have to always choose between SEO vs. PPC if your marketing strategy and website goals can benefit from both, and if your budget allows you to. Aside from the instances and situations we’ve mentioned above, here’s when integrating both strategies can be particularly effective:
Sometimes, standing out in organic search results can be a challenge, particularly for high-demand keywords. In these scenarios, coupling SEO with PPC campaigns allows you to establish a presence quickly while you’re still building your organic rankings.
This dual approach not only increases your chances of visibility but also enables you to gather valuable insights from PPC data, which can inform and enhance your SEO strategy.
If you aim to recapture the attention of visitors who didn’t convert during their first visit, integrating SEO and PPC could be beneficial too.
For instance, after attracting visitors to your site through organic search, you can use PPC retargeting ads to bring back those who left without converting. This can be particularly effective for complex sales cycles or high-value products where multiple touchpoints are necessary to secure a conversion.
SEO becomes effective when people are already searching for a specific term. But what if you’re pioneering a new product or service? This means there may be little to no existing search volume (yet).
In such cases, blending SEO with PPC becomes strategic. SEO can incrementally raise awareness, while PPC can immediately grab attention and engage potential customers.

For example, let’s look at the interest in “AI customer service.” As with any emergent technology, initial search interest might be modest, but as awareness grows, so does curiosity.
For the PPC side, consider creating ads that tap directly into this growing interest, with titles like
“Cut Costs with AI Customer Service” or “Elevate Your Client Interactions with AI.” These ads could be strategically scheduled to run during peak search times as indicated by Google Trends data.
These ads might direct to a landing page that offers a demo or a free trial of AI-driven customer service solutions, effectively converting curiosity into concrete leads.
On the SEO front, crafting specific articles like “What is AI Customer Service?” or “How AI is Changing the Customer Service Landscape” would be beneficial. These articles should be rich in targeted keywords, derived from trend analysis, designed to rank well and to provide educational content that guides readers from awareness to consideration in their purchasing journey.
Using both SEO and PPC can provide an edge in markets when competitors are aggressively bidding on key terms. While competitors may dominate temporarily with their PPC campaigns, a strong SEO strategy ensures you remain visible organically. This way, if competitors ever pull back on their ad spend, your brand remains visible, so you can capture the organic traffic and secure a more cost-effective long-term presence.
If you’re thinking, “Is it really possible to use both SEO and PPC effectively?” the answer is a resounding yes. Here’s a final case study to prove this.
A leading ecommerce platform in Canada offering human hair wigs approached us at Area Ten. They were seeking to enhance their online presence and achieve long-term growth.
Despite a substantial budget, their current PPC ads were not delivering the results they needed. We also found out that they spent the majority of their SEO budget targeting the same head terms their competitors are already ranking for which proved ineffective.
To address these challenges, we proposed a dual strategy integrating both SEO and PPC, leveraging our proprietary technology, CMAX to enhance effectiveness.
We used our unique programmatic SEO approach to create hundreds of unique content pieces targeting longtail keywords that their competitors were missing out on. Simultaneously, we managed a robust PPC campaign that complemented the SEO efforts. Our PPC campaigns were specifically designed to capture the 10-15% visibility gaps in search terms to ensure comprehensive market coverage.
And by conducting A/B testing on various ad elements, we identified the most effective messages and visuals that resonated with their target audience. Insights from these tests were then applied to further refine both the PPC ads and the SEO content.
Over a two-month period, the client saw a 25.3% increase in organic traffic due to enhanced SEO efforts and more effective content targeting. PPC campaigns contributed to a 30.2% rise in immediate sales conversions, thanks to refined targeting and optimized ad content based on testing results.
The integrated approach allowed our client to dominate the search landscape for both broad and niche terms related to human hair wigs, leading to a 28.1% increase in overall organic revenue.
Still need some help when deciding between SEO vs. PPC, or both?
Here are some questions that can guide you in making a more informed decision:
Search with Generative AI (SGE) is transforming the way people interact with Google.
Users can now pose more complex, descriptive questions and receive comprehensive overviews on topics swiftly. They can also get started on tasks directly from search results, like drafting documents or generating images, and progress through their search journey with conversational follow-ups or exploring suggested next steps.
A search query for ‘skin care for dry sensitive skin’ I made showcases SGE’s capabilities:
See how the ads and organic listings still appear where they usually do? It’s prominent that the ads contain the specific keywords I entered. But this time, the results are more comprehensive than ever. There’s even a section where Google provides a summary of factors to consider when shopping the product, as well as a breakdown of these factors and how each recommended product matches up.
You’ll notice how, for this type of keyword, the top result is a summary of information that offers a direct answer to the user without them needing to click on a link. Similarly, this summary not only provides quick insights but also allows users to ask follow-up questions and dive deeper into related topics directly from the search results page.
SGE can affect PPC in a couple of ways, including:
In terms of SEO, the advent of SGE emphasizes the need for content that goes beyond just containing keywords to being conversationally rich and comprehensive.
This means creating content that fully addresses the breadth of user questions with in-depth, trustworthy information. You want to be the first organic listing to appear when they enter a keyword, and the first result whenever they ask a follow-up question.
To do this, you will need to craft content strategies that not only meet initial search queries but also anticipate and respond to potential follow-up questions.
Here are the key takeaways from our exploration of SEO vs. PPC:
As an expert digital marketing agency with over twenty years of experience, we understand the intricacies of the digital landscape and the importance of striking the right balance between SEO and PPC for business success.
At Area Ten, we boast a proven history of propelling seven startups, with six surpassing the $1 million revenue milestone from zero in under 16 months, and five expanding into multimillion-dollar businesses. In terms of paid media management, we handle accounts with a monthly expenditure exceeding $2.1 million, consistently sustaining and improving performance as the budgets increase.
But beyond these, our goal is to build a robust and holistic digital marketing strategy that drives growth and success for your business. We’re focused on 100% solutions, zero excuses, and applying incremental changes across your entire marketing funnel to provide a compounding effect and achieve bigger results faster.
If you own a website, contact us today and get your FREE Fast Track.
Book a free video consultation below to see how your SEO & Paid Media campaigns are performing against global benchmarks in your industry.
We’ll uncover tangible opportunities to grow your business in just 6 weeks, including: